当前位置:首页 > 新闻中心 > 科室动态 > 快乐成长,安心一夏|天使暑期儿童托管计划,用专业的守护让暑假更有意义!
快乐成长,安心一夏|天使暑期儿童托管计划,用专业的守护让暑假更有意义!

暑假的欢笑声越来越近,孩子们的心早已飞向假期,而不少家长却开始发愁:工作繁忙无暇看管,孩子在家作息混乱,老人带娃力不从心,兴趣班接送奔波劳累……如何让孩子度过一个安全、充实又快乐的暑假?


成都天使儿童医院康复科倾情推出“快乐成长,安心一夏”暑期托管计划!


我们依托专业康复医疗背景,打造安全可靠、寓教于乐的成长空间,一站式解决您的看护难题,更助力孩子在注意力、学习力、社交力上全面提升,让这个暑假成为孩子快乐成长的加油站!



专业医疗护航,安全托付更安心

图片


01

安全第一

院内专业环境,严格安全管理流程,配备经验丰富的老师与护理人员,师生比不低于 1:3,确保每个孩子得到充分关注与照护。

02

健康守护

依托医院资源,关注孩子身心健康,提供安全、卫生的活动。

03

灵活时段

① 周期:周一到周五(5天),可分多期报名。

② 时段:

·半日托管(上午 9:00-11:30 或下午 14:00-16:30)

·早晚延托服务(早 8:30-9:00,晚 16:30-17:30,额外收费),满足不同家庭需求



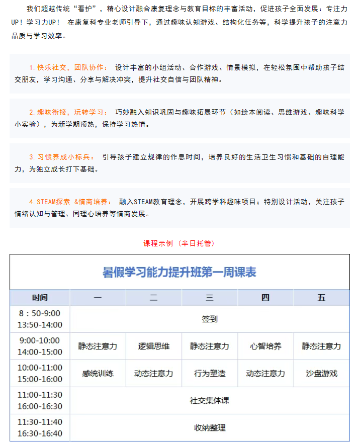
多元成长课程,能力提升看得见

图片



5.png


科室动态 | 07-03 | 347
请登录