在线留言 客服及时处理
门诊热线 028-62520775
ts12012066微信问诊
近期,呼吸道疾病高发,
肺炎支原体的势头稍弱,
流感、合胞病毒、腺病毒又齐上阵,
一波接一波,
某些病毒还成人儿童“通吃”,
不少家庭大人孩子双双“沦陷”。
各种病毒有什么特点?如何区分?会“叠加感染”吗?如何逃过病毒的“魔爪”?今天就来一一跟大家说清楚。01多种病毒,如何区分?■ 肺炎支原体感染支原体肺炎以发热、咳嗽为主要临床表现,在起病时表现为有剧烈的阵发性的刺激性干咳,可伴有头痛、流涕、咽痛、耳痛。■ 流感流感在各个年龄段都可能出现,主要通过呼吸道飞沫传播,流感临床表现一般是突发高热,咳嗽、咽痛,可伴寒战,年龄较大的儿童会感到头痛或肌肉关节酸痛,婴儿可能会出现精神萎靡、不好好吃奶甚至少动等。■ 腺病毒腺病毒呼吸道感染的典型症状是咳嗽、鼻塞和咽炎,另有部分分型的腺病毒可引起婴儿和学龄前儿童胃肠炎,导致腹痛、腹泻等。■ 呼吸道合胞病毒呼吸道合胞病毒是一种RNA病毒,优势病毒株每年变异,易反复感染,传染性强,主要通过咳嗽和飞沫及密切接触传播。多数健康的孩子感染呼吸道合胞病毒后,轻症及感染早期症状类似于普通感冒,随着病情发展,严重者会出现呼吸困难或呼吸急促、喘息、烦躁不安、食欲减退等,甚至并发呼吸衰竭、心力衰竭等。而这几种病毒其实都属于呼吸道感染,临床表现也有很大的交叉,以下是这几种病毒的特点,家长可以先对症观察:!!需要提醒的是,这些疾病的症状、特别病症前期类似,碰到混合感染的时候更难以区分,必要时需及时就医,让医生诊断。02是否会叠加感染?据媒体报道,近期已经出现了肺炎支原体感染叠加流感的病例。杭州陆女士(化名)带着生病孩子到社区卫生服务中心就诊,结果孩子的血象报告显示为:乙流和肺炎支原体叠加感染。叠加感染又分两种情况——同步叠加感染:有的人感染流感病毒的同时又感染了支原体。先后叠加感染:患者先感染了流感病毒,过一段时间后又感染了支原体。以下人群易出现叠加感染:1、年龄越小,叠加感染的风险越大;2、免疫力低下、免疫力受损、长期用激素,患有慢性病的群体;3、不健康作息规律,长期熬夜,经常过度疲劳这样的人更容易发生叠加感染。4、还有一部分人是初期感染了一种病原体,没有得到及时治疗,或没有接受正规治疗,延误诊治后导致病情加重,进而出现了叠加感染。03多种病毒,如何预防?1、接种疫苗每年接种流感疫苗是预防流感最有效的手段,可以显著降低接种者罹患流感和发生严重并发症的风险。而流感疫苗所带来的抗体水平,在随后的6~8个月会逐渐下降,所以需每年接种!* 目前除了流感之外,其他几种病原体暂时没有疫苗。2、戴口罩和疫苗的主动防御作用一样,规范佩戴口罩也是科学有效的防御手段,尤其是在医疗机构或人群聚集的密闭场所活动时,均建议佩戴口罩。①要尽量保持在新冠流行期间养成的良好的卫生习惯;②去公共场所戴好口罩;③尽量减少在密闭空间内的逗留时间;④回到房间要及时洗手,避免用没有经过清洁的手触摸眼、口、鼻。3、良好的生活习惯饮食均衡,保证营养的摄入,平时要注意锻炼身体,保持规律的作息时间,避免过度的疲劳。4、勤洗手,多通风使用肥皂或洗手液并用流动水洗手;室内要定期通风,保持空气流通,降低病原体浓度,减少被感染或叠加感染的机会。做好日常防护杜绝盲目用药不适及时就医严谨遵循医嘱审稿:余德敏|副主任医师
各种病毒有什么特点?
如何区分?
会“叠加感染”吗?
如何逃过病毒的“魔爪”?
今天就来一一跟大家说清楚。
01
多种病毒,如何区分?
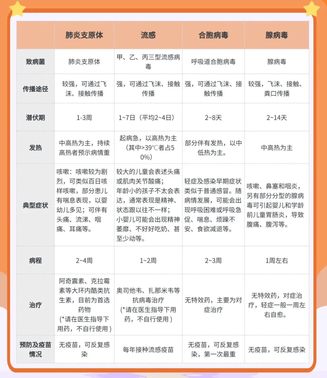
■ 肺炎支原体感染
支原体肺炎以发热、咳嗽为主要临床表现,在起病时表现为有剧烈的阵发性的刺激性干咳,可伴有头痛、流涕、咽痛、耳痛。
■ 流感
流感在各个年龄段都可能出现,主要通过呼吸道飞沫传播,流感临床表现一般是突发高热,咳嗽、咽痛,可伴寒战,年龄较大的儿童会感到头痛或肌肉关节酸痛,婴儿可能会出现精神萎靡、不好好吃奶甚至少动等。
■ 腺病毒
腺病毒呼吸道感染的典型症状是咳嗽、鼻塞和咽炎,另有部分分型的腺病毒可引起婴儿和学龄前儿童胃肠炎,导致腹痛、腹泻等。
■ 呼吸道合胞病毒
呼吸道合胞病毒是一种RNA病毒,优势病毒株每年变异,易反复感染,传染性强,主要通过咳嗽和飞沫及密切接触传播。多数健康的孩子感染呼吸道合胞病毒后,轻症及感染早期症状类似于普通感冒,随着病情发展,严重者会出现呼吸困难或呼吸急促、喘息、烦躁不安、食欲减退等,甚至并发呼吸衰竭、心力衰竭等。
而这几种病毒其实都属于呼吸道感染,临床表现也有很大的交叉,以下是这几种病毒的特点,家长可以先对症观察:
!!需要提醒的是,这些疾病的症状、特别病症前期类似,碰到混合感染的时候更难以区分,必要时需及时就医,让医生诊断。
02
是否会叠加感染?
据媒体报道,近期已经出现了肺炎支原体感染叠加流感的病例。杭州陆女士(化名)带着生病孩子到社区卫生服务中心就诊,结果孩子的血象报告显示为:乙流和肺炎支原体叠加感染。
叠加感染又分两种情况——
同步叠加感染:有的人感染流感病毒的同时又感染了支原体。
先后叠加感染:患者先感染了流感病毒,过一段时间后又感染了支原体。
以下人群易出现叠加感染:
1、年龄越小,叠加感染的风险越大;
2、免疫力低下、免疫力受损、长期用激素,患有慢性病的群体;
03
多种病毒,如何预防?
1、接种疫苗
每年接种流感疫苗是预防流感最有效的手段,可以显著降低接种者罹患流感和发生严重并发症的风险。而流感疫苗所带来的抗体水平,在随后的6~8个月会逐渐下降,所以需每年接种!
* 目前除了流感之外,其他几种病原体暂时没有疫苗。
2、戴口罩
和疫苗的主动防御作用一样,规范佩戴口罩也是科学有效的防御手段,尤其是在医疗机构或人群聚集的密闭场所活动时,均建议佩戴口罩。
①要尽量保持在新冠流行期间养成的良好的卫生习惯;
②去公共场所戴好口罩;
③尽量减少在密闭空间内的逗留时间;
④回到房间要及时洗手,避免用没有经过清洁的手触摸眼、口、鼻。
3、良好的生活习惯
饮食均衡,保证营养的摄入,平时要注意锻炼身体,保持规律的作息时间,避免过度的疲劳。
4、勤洗手,多通风
使用肥皂或洗手液并用流动水洗手;室内要定期通风,保持空气流通,降低病原体浓度,减少被感染或叠加感染的机会。
做好日常防护
杜绝盲目用药
不适及时就医
严谨遵循医嘱
审稿:余德敏|副主任医师
忘记密码?
登录 没有帐号?立即注册